
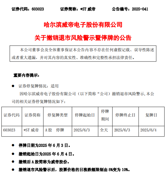
5月30日晚间,*ST威帝发布公告称,上海证券交游所已欢跃公司撤废退市风险警示。证实操办章程,*ST威帝股票将于6月3日停牌一天,自6月4日复牌并撤废退市风险警示。
撤废风险警示后,该公司股票简称由“*ST威帝”变更为“威帝股份”,证券代码仍为“603023”,股票价钱的日涨跌幅规则由5%变更为10%。

告捷“摘帽”
回溯前期公告,由于威帝股份2023年度经审计的扣除非频频性损益前后的净利润均为负值,且扣除与主营业务无关的业务收入和不具备生意本体的收入后的营业收入低于1亿元,该公司股票于2024年5月6日起被实践退市风险警示。至此,“威帝股份”变更为“*ST威帝”。
*ST威帝的摘帽之路始于其2024年功绩的改善。立信中联司帐师事务所对该公司2024年度里面适度诠释进行审计并出具了轨范无保寄望见的审计诠释;对该公司2024年度财务诠释进行审计并出具了轨范无保寄望见的审计诠释。经审计,*ST威帝2024年度利润总和为452.3万元,净利润为505.5万元,扣除非频频性损益后的净利润为415.3万元,均为无意。
*ST威帝暗示,经自查,公司股票波及退市风险警示的情形照旧排除,空闲《上海证券交游所股票上市法律评释》第9.3.7条章程的不错央求撤废对公司股票实践退市风险警示的条款。公司于4月29日按照操办章程朝上海证券交游所央求撤废退市风险警示。上海证券交游所于5月30日欢跃公司撤废退市风险警示。
3月以来股价高涨近四成
本年3月以来,*ST威帝股价融会强盛,区间累计涨幅达38.35%。放胆5月30日收盘,*ST威帝股价收报3.68元/股,当日涨0.82%,总市值为20.54亿元。
公告泄漏,该公司2024年全年收尾营收6523.57万元,同比增长23.1%;包摄于上市公司鼓吹的净利润为505.5万元,同比扭亏为盈。2025年一季度,该公司收尾营业收入3815.92万元,同比增长85.84%。

威帝股份暗示,功绩改善受益于寰宇新动力转型需求激增,外洋客车商场需求规复。同期,国内“以旧换新”计策推动公交更新需求,重复国民出行需求尤其是旅游出行需求增多等身分,公司操办订单增多,营业收入增长。
值得堤防的是,2024年12月,威帝股份告捷收购安徽阿法硅新动力共性时刻征询院有限公司51%股权,成为其控股鼓吹,崇拜进攻乘用车范围。阿法硅主要为奇瑞新动力的品牌车型提供中控泄漏屏、液晶仪容屏、组合仪容及适度器等产物。
贵寓泄漏九游会体育,威帝股份创建于2000年,是一家稀奇从事汽车电子产物研发、坐蓐、销售的企业,并于2015年5月27日在上海证券交游所上市。

